{{ item.title }}
Um skúlan
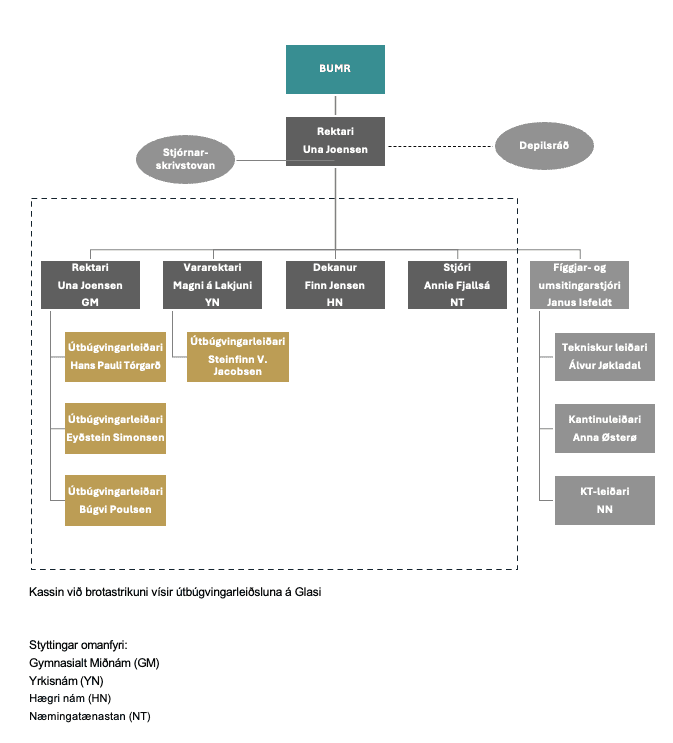
Leiðslubygnaður
Um Glasir
Stavnhald
Starvsfólk
Læring og trivnaður
Leiðreglur fyri nýtslu av vitlíki
Skilhaldsreglur á Glasi
Kalendarin
Kantinan
Trygd og krepputilbúgving
Nevndir og ráð á Glasi
Skúlaheimið í Marknagili
Leys størv
{{ item.title }}
{{ child.title }}
{{ grandChild.title }}
Outlook
LES/Moodle
Tímaglasið
Miðgarður
Teams
{{result.post_title}}
{{handleContent(result.content)}}
{{result.title}}
{{postTypeMapping[result.post_type]}}
Vísir {{currentPage * pageSize + 1}} - {{pageSize * (currentPage + 1) > numberOfResults ? numberOfResults : pageSize * (currentPage + 1)}} av {{numberOfResults}} úrslitum
Onki úrslit
Leiðslubygnaður á Glasi
Dagført 1. februar 2026